Wanderflush
2025
Speculative Work



A way to find a restroom near you that fits your needs, fast, wherever you are in the world.
Role: UX/UI Designer
Length: 4 Months
Team: Solo Project
What is the problem that needs to be solved?
Everyone pees. So… why is it so stressful when you're away from home?
Public Restrooms in the United States are increasingly rare and difficult to find. In fact, the lack of public restrooms in this country has been declared a public health crisis and a civic catastrophe.
The right to access public restrooms is a public health issue and a humanitarian issue. It affects the entire population, but disproportionately, it affects people who are suffering from medical conditions, unhoused individuals, pregnant individuals, the elderly, and more.
What is the problem that needs to be solved?
Everyone pees. So… why is it so stressful when you're away from home?
Public Restrooms in the United States are increasingly rare and difficult to find. In fact, the lack of public restrooms in this country has been declared a public health crisis and a civic catastrophe.
The right to access public restrooms is a public health issue and a humanitarian issue. It affects the entire population, but disproportionately, it affects people who are suffering from medical conditions, unhoused individuals, pregnant individuals, the elderly, and more.
Research
In order to determine the best possible solution, I employed the following methodologies:
Competitive Analysis
User Interviews
"POV" and "How Might We?" Statements
Personas
Storyboarding
Research
In order to determine the best possible solution, I employed the following methodologies:
Competitive Analysis
User Interviews
"POV" and "How Might We?" Statements
Personas
Storyboarding
Key findings and user identification
Based off of my research, I was able to pin point the main issues people face when trying to utilize a restroom in public.
Public restrooms can be difficult to find, especially while traveling.
Public restrooms are often unclean.
Public restrooms often have a barrier to entry (i.e. a code, or a fee).
Public restrooms are often under-stocked (i.e. no soap, paper towels, etc).
Key findings and user identification
Based off of my research, I was able to pin point the main issues people face when trying to utilize a restroom in public.
Public restrooms can be difficult to find, especially while traveling.
Public restrooms are often unclean.
Public restrooms often have a barrier to entry (i.e. a code, or a fee).
Public restrooms are often under-stocked (i.e. no soap, paper towels, etc).
Ideation - what am I hoping to achieve with the product?
Now that I had identified the problem space, and the potential users, it was time to set some goals and figure out what the solution would be.
This is what I came up with:
An app that allows users to find restrooms near them that fit their criteria through community sourcing and public data bases.
While searching for restrooms, users will have access to, and be able to sort restrooms by:
Accessibility
Barriers to entry
Cleanliness
Availability of supplies
Changing tables
Users will also be able to save restrooms for future reference, and add new restrooms that do not already exist within the data base.
Ideation - what am I hoping to achieve with the product?
Now that I had identified the problem space, and the potential users, it was time to set some goals and figure out what the solution would be.
This is what I came up with:
An app that allows users to find restrooms near them that fit their criteria through community sourcing and public data bases.
While searching for restrooms, users will have access to, and be able to sort restrooms by:
Accessibility
Barriers to entry
Cleanliness
Availability of supplies
Changing tables
Users will also be able to save restrooms for future reference, and add new restrooms that do not already exist within the data base.




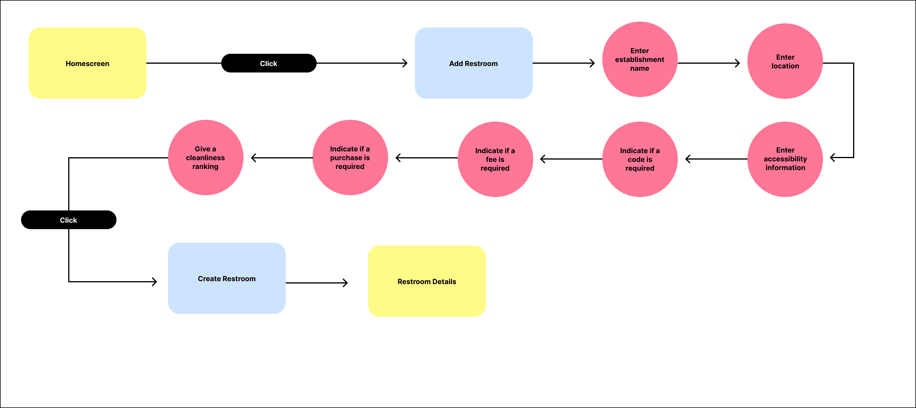
Wireframing and Prototyping
Now it was time to figure out how users would interact with the app.
In order to help the product materialize, I utilized the following methodologies:
User Flows
Task Flows
Low Fidelity Mockups
High Fidelity Mockups
Wireframing and Prototyping
Now it was time to figure out how users would interact with the app.
In order to help the product materialize, I utilized the following methodologies:
User Flows
Task Flows
Low Fidelity Mockups
High Fidelity Mockups



User Testing
Now it was time to ensure that the product was working as intended. Did it actually solve the problem I wanted it to?
I prototyped the High Fidelity Mockups in Figma and asked 6 different users to complete a series of tasks.
What did they think? What would I have to change to make this the ideal solution to our problem? Here were the key findings:
Make the vertical navigation, which allows users to toggle from the map view to the list view, more visible.
100% of users struggled to find the list view.
Make the filter a more universally recognizable icon.
80% of users struggled to correctly identify/utilize the filter.
Add an “I forgot my password” flow to the sign in screen.
40% of users noted its absence.
Add a "go here" or "take me here" feature that prompts navigation to the selected restroom.
20% of users noted this would be a useful addition.
Add a location puck to the map view.
20% of users noted this would be a useful addition.
Add an “Is there a changing table?: Y/N” question to the “Adding a Restroom” flow.
20% of users noted this would be a useful addition.
User Testing
Now it was time to ensure that the product was working as intended. Did it actually solve the problem I wanted it to?
I prototyped the High Fidelity Mockups in Figma and asked 6 different users to complete a series of tasks.
What did they think? What would I have to change to make this the ideal solution to our problem? Here were the key findings:
Make the vertical navigation, which allows users to toggle from the map view to the list view, more visible.
100% of users struggled to find the list view.
Make the filter a more universally recognizable icon.
80% of users struggled to correctly identify/utilize the filter.
Add an “I forgot my password” flow to the sign in screen.
40% of users noted its absence.
Add a "go here" or "take me here" feature that prompts navigation to the selected restroom.
20% of users noted this would be a useful addition.
Add a location puck to the map view.
20% of users noted this would be a useful addition.
Add an “Is there a changing table?: Y/N” question to the “Adding a Restroom” flow.
20% of users noted this would be a useful addition.
Finalizing the Design
Now all there was left to do was to put all of the pieces together— and Wanderflush was finally born!
Finalizing the Design
Now all there was left to do was to put all of the pieces together— and Wanderflush was finally born!






In Conclusion
Finding a usable restroom near you, no matter where you are, shouldn't be as stressful as it is. I hope this product can serve as an informed, research based solution to a critical issue.
In Conclusion
Finding a usable restroom near you, no matter where you are, shouldn't be as stressful as it is. I hope this product can serve as an informed, research based solution to a critical issue.
















